Accueil / Multimedia, R-Link, MediaNav

[Cabasse avec chargeur en façade] Changement ampli cabasseLlaguna 3

Bonjour à tous.
Je voulais savoir si il était possible de changer l'ampli cabasse du CNC carminat DVD. Je trouve le son pas forcement top donc je comptais changer les hautparleurs ou tout du moins faire l'insonorisation des potières et faire des entretoises en MDF.
De plus j'ai un ampli Focal FP 4.75 qui dort dans son carton depuis longtemps serait il possible de remplacer le cabasse avec celui la sans perdre le GPS etc. Sinon je laisse tomber.

Quelqu'un a t-il déjà essayer ?
Merci de vos reponses

Edit modérateur : sujet déplacé en section Multimédia
Dernière édition par larry.kubiak le Ven 06 Mar, 2015 07:03; édité 1 fois
Hello from Russia!
Sorry for the bad translation - used translate.google
translate.google.com/translate?hl=ru&sl=ru&..833874&sandbox=1
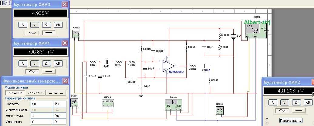
Disassembled completely amplituner Cabasse that we have:
the processor M30879FLAGP (M32C)
audio SAF7730HV/317
pre-amplifier (op-amp) main (4ch) NJM2060, center/subwoofer NJM4558
Amplifiers:
main (4 channel) TDA8592J (maximum 45-50W x 4Ch, about 21W at minimal distortion), the Central channel TDA7396 (maximum 40-45W, about 19W with minimal distortion).
the differential output on the subwoofer through the NJM4556.
Studied a little diagram:
Subwoofer output - the output is. The signal on the block enable external amplifier is missing, but the clip settings include the desired option and the enable signal of the external amplifier on the block appears.
Began to search for the reason why cabasse produces poor sound. Desoldering pre-amplifier (op-amp) on NJM2060, measured parameters of parts modeled scheme in Multisim. The simulation showed that the frequency response is almost flat, slightly swamped at the edge of the sound range, a bit phase scrolls (about 60 degrees) but all within reason. It turns out mainly in response to the signals on front/back/center/subwoofer, audio controls (Datasheet not found).
Began to look further found that food shelter and "average" little point "floats" on the frequency of the signal so much "floating" power supply ic. Check capacitors on nutrition showed that 2 (C514 - 3300uF/16V and C352 - 1000uF/16V) running on power ic has lost about 10% of its capacity, the rest in norm. Replaced both on 3300uF/16V so-called Low ESR with temperatures up to 105°C (less impossible, radiator power ic in an outdoor environment under load is heated to 65-70°C, in a closed variant of 80°C, the capacitors are inside the radiator and well-warmed up, so old already "dry") and additionally hung in parallel 0.1 μf. Also increased the capacitors on the power of the OS, +9V, native is MC parallel soldered on another 100uF/25V Low ESR (established in the area IS303 - njm4556), the average point at the shelter (about +5 V) native (C337) is 10uf, soldered in parallel of the same capacity. Soldered power +9V and +5V blocking capacitance 0.1 µf directly at the feet of the existing OS.
Tests have shown, amplituner started producing good sound (in the doorway native speakers stopped wheezing (in the settings of the bass made +2, high +1, balance before/ass move one back, LOUD, the sound is clear, deep, appeared on the scene and soft bass at high volumes the bass hits you in the stomach :). Connect a separate subwoofer showed the need exists. (if it is reasonable to listen to music). The plans were changing the speakers in the doors for a better - but, over time, to change change your mind, native cabasse (Panasonic) good...
Later, he added another 2200uF/16V Low ESR capacitor on the power supply IC with a blocking 0.1 µf (deleted blocking C515, was installed in his place 2200uF/16V, with the reverse side of the card pipav parallel remote blocking capacitor C515). The total capacity is obtained cf. Replaced bushing capacitors 0.22µf (front C333, C334, rear C335, C336) going to the inputs of the main power IC, 0.47uF. The sound of the bass became more intense, up almost to maximum volume, "dirt" in no sound.
Thinking to increase the power output stage to 17V with a simultaneous increase in the area of the radiator - this will increase not distorted (at minimal distortion) power up to 30-32 watts at 4ohm (c 65-68 W maximum power).
clic pour agrandir clic pour agrandir clic pour agrandir clic pour agrandir

ps
translate.google.com/translate?hl=ru&sl=ru&..196404&sandbox=1
Dernière édition par albert-strj le Jeu 05 Mar, 2015 11:03; édité 7 fois
rpm91
Modérateur PR
Message Mer 04 Mar, 2015 14:03
Welcome, добро пожаловать

It seems electonics is "google translate" proof.
I'm close to understand what you're saying, which is not obvious as I am mechanics engineer. :lol:
_________________
NOUVEAU : Adhérez à l'association et bénéficiez (entre autres) du prêt d'une "valise" Can Clip prête à l'emploi + notices Renault.
Plus d'infos ici
Volvo XC40 RechargeHyundai Kona EV
ex-Leaf SV 30 kWhex-Outback LTDex-Laguna II.2
Dernière édition par rpm91 le Mer 04 Mar, 2015 14:03; édité 1 fois
Bonne journée tout le monde.
Dans ma Laguna 3, j'ai inséré un système Cabasse complet et une CNC, j'ai même remplacé les haut-parleurs dans toutes les portes.
Le son s'est considérablement amélioré par rapport au système audio habituel, mais il manque de basses.
J'ai remarqué que les haut-parleurs de la porte arrière semblaient très silencieux, beaucoup plus silencieux qu'à l'avant, bien que toutes les commandes de tonalité soient à 0. J'ai tout essayé, mais le son des haut-parleurs arrière est trop faible.
Est-ce le cas avec vous?
j2c
Membre d'honneur
Message Mar 15 Dec, 2020 10:12
Sur mon CNC seconde monte. non.

Regarde du coté des branchements de ta prise ISO HP. Il y a peut-être un faux contact.
_________________
Megane 3 TCE
Scenic 3 DCI
Kangoo 3 TCE
https://j2c.org
Planète Renault, on y vient pour l'info, on y reste pour les potos
Mais il y a du son sur les enceintes arrière, seulement il n'y a pas de basses et c'est plus silencieux que sur les enceintes avant.
j2c
Membre d'honneur
Message Mar 15 Dec, 2020 10:12
As-tu essayé de permuter les HP avant/arrière pour voir si par hasard tu n'as pas mis des 4ohm à l'avant, et des 8 à l'arrière
_________________
Megane 3 TCE
Scenic 3 DCI
Kangoo 3 TCE
https://j2c.org
Planète Renault, on y vient pour l'info, on y reste pour les potos
Je ne comprends pas, dites-vous qu'il y a des différences entre les haut-parleurs avant et arrière, qu'ils n'ont pas la même résistance? Ils ont l'air identiques, je n'ai pas fait attention à cela lors de leur installation.

https://www.renaultforums.co.uk/threads/replace-classic-cd..ation-system.599683/
j2c
Membre d'honneur
Message Mar 15 Dec, 2020 16:12
Normalement, tes HP doivent être équivalents.

mais comme je ne sais pas ce que tu as acheté...

Sinon, tu peux toujours tenter de remettre les gamelles en carton d'origine (pour tester).

Si ça fonctionne bien avec les gamelles pourries, mais pas avec tes HP.. le problème vient des nouveaux HP.
Si ça foncitonne pareil, faudra regarder le câblage. C'est pas parceque ça sort un peu de son, que le câblage est OK.. un faux contact peut engendrer une baisse importante de volume.
_________________
Megane 3 TCE
Scenic 3 DCI
Kangoo 3 TCE
https://j2c.org
Planète Renault, on y vient pour l'info, on y reste pour les potos
remark78 a écrit:
Bonne journée tout le monde.
Dans ma Laguna 3, j'ai inséré un système Cabasse complet et une CNC, j'ai même remplacé les haut-parleurs dans toutes les portes.
Le son s'est considérablement amélioré par rapport au système audio habituel, mais il manque de basses.
J'ai remarqué que les haut-parleurs de la porte arrière semblaient très silencieux, beaucoup plus silencieux qu'à l'avant, bien que toutes les commandes de tonalité soient à 0. J'ai tout essayé, mais le son des haut-parleurs arrière est trop faible.
Est-ce le cas avec vous?

Здраво!
Задњи звучници би требали бити тиши. Они су за стварање праве звучне сцене.
_________________
Laguna III 2008 (Phase1, 2.0DCI FAP -M9R809 150CV, BVA AJ0, Privelege, modifié - TPMS, R-link, BOSE, compteur, rétro-éclairage, insonorisé, isolé, pneu de secours)
Je ne peux pas trouver un condensateur 3300uF 16V Low ESR, puis-je mettre 2 pièces de 2200uF 16V Low ESR en parallèle à la place?
L'un je souderais directement à la carte, et l'autre je serais attaché avec des attaches en plastique et soudais les contacts au premier condensateur.

(Я не могу найти конденсатор 3300 мкФ 16 В с низким ESR, могу ли я вместо этого подключить 2 штуки 2200 мкФ 16 В с низким ESR?
Один я припаял прямо к плате, а другой скрепил пластиковыми стяжками и припаял контакты к первому конденсатору.)
J'ai fait une modification de l'amplificateur sur le système Cabasse selon les recommandations des utilisateurs d'Albert-strj.
Le son est un peu meilleur et plus plein, mais j'ai un problème avec le grincement de la porte pendant les basses fortes, je dois faire l'isolation et le dumping de la porte.
J'ai également activé l'entrée AUX (Line-In), tout fonctionne, mais c'est assez calme lorsque je joue de la musique depuis le téléphone. Le système a besoin d'être beaucoup amplifié, puis les commandes de tonalité et le volume n'ont presque aucun effet. Dans l'ensemble, le son à l'entrée AUX n'est pas convaincant et mauvais.

(Сделал модификацию усилителя на системе Cabasse по рекомендациям пользователей Albert-strj.
Звук немного лучше и полнее, но у меня проблема со скрипом двери при громком басе, приходится делать шумоизоляцию и сброс двери.
Так же активировал вход AUX (Line-In), все работает, но при воспроизведении музыки с телефона довольно тихо. Систему нужно сильно усилить, и тогда регуляторы тембра и громкости почти не действуют. В целом звук на входе AUX неубедительный и плохой.)
remark78 a écrit:
Je ne peux pas trouver un condensateur 3300uF 16V Low ESR, puis-je mettre 2 pièces de 2200uF 16V Low ESR en parallèle à la place?
L'un je souderais directement à la carte, et l'autre je serais attaché avec des attaches en plastique et soudais les contacts au premier condensateur.

Installez tous les condensateurs que vous trouvez.
(Конденсаторы ставьте какие найдете)
remark78 a écrit:
J'ai fait une modification ...

La modification de l'amplificateur augmente les basses fréquences et la garniture de porte commence à frotter contre le baffle. Il est nécessaire d'envelopper le haut-parleur avec une insonorisation, cela supprimera le bruit de toucher le boîtier du haut-parleur et la garniture de porte. Ci-joint (exemple) une photo de la porte arrière de ma Laguna III (de la mousse noire est collée autour du haut-parleur).
De plus (pour améliorer le son), vous devez sceller les "trous" dans la porte avec une isolation contre les vibrations (sur la photo, il y a un matériau de couleur "argent")
Entrée ligne - le volume doit être augmenté sur le téléphone à un niveau jusqu'à ce qu'une distorsion du son apparaisse. Seulement alors réglez le volume sur la Cabasse.

Spoiler :
Модификация усилителя усиливает низкие частоты и обшивка двери начинает задевать корпус динамика. Необходимо динамик обернуть шумоизоляцией, это удалит шум касания корпуса динамика и обшивки двери. Прилагаю (пример) фото задней двери моей Laguna III (приклеен черный поролон вокруг динамика).
Дополнительно (для улучшения звука), нужно заклеить виброизоляцией "дырки" в двери (на фото материал с "серебряным" цветом)
Вход Line-in — громкость нужно увеличивать на телефоне до уровня, пока не появятся искажения звука. Только после этого регулировать громкостью на Cabasse.

clic pour agrandir
_________________
Laguna III 2008 (Phase1, 2.0DCI FAP -M9R809 150CV, BVA AJ0, Privelege, modifié - TPMS, R-link, BOSE, compteur, rétro-éclairage, insonorisé, isolé, pneu de secours)
Dernière édition par albert-strj le Mer 30 Dec, 2020 12:12; édité 2 fois
J'ai fait l'isolation de la porte d'entrée. Je n'ai pas remarqué un grand changement, j'entends toujours un grincement de la porte avec des basses plus fortes. Je ne sais pas d'où ça vient, que ce soit de l'intérieur de la porte ou du rembourrage.
Dans l'ensemble, le son du système Cabasse n'est pas mauvais, les médiums et les aigus sont parfaits, il a une belle image sonore, mais les basses sont plutôt mauvaises et on ne peut pas faire grand-chose sans changer l'amplificateur et les enceintes.
J'ai récemment écouté le système de son de la Passat B6, là, la basse bat vraiment, nettement plus forte que dans la Laguna et il n'y a pas de distorsion et de sons indésirables.

(Сделал шумоизоляцию входных дверей. Особых изменений не заметил, до сих пор слышен скрип из двери с более сильными басами. Не знаю, откуда он, изнутри двери или из обивки.
В целом, звучание системы Cabasse неплохое, средние и высокие частоты идеальные, у нее хороший звуковой образ, но басы довольно плохие, и без замены усилителя и динамиков многое можно сделать.
Я недавно слушал аудиосистему в Passat B6, там басы действительно бьются, заметно громче, чем в Laguna и нет искажений и нежелательных звуков.)

clic pour agrandir
clic pour agrandir
Dernière édition par remark78 le Dim 03 Jan, 2021 08:01; édité 2 fois
Aujourd'hui, j'ai ajouté une autre couche d'isolation, 0,5 cm de feuille thermosilente. Maintenant, la situation est bien meilleure, les bruits parasites de la porte ont disparu. La basse est maintenant forte, profonde et précise.
(Сегодня я добавил еще один слой утеплителя, 0,5 см термоизоляционной фольги. Сейчас ситуация намного лучше, исчезли паразитные звуки от двери. Бас теперь сильный, глубокий и точный.)
clic pour agrandir
Message Lun 11 Mar, 2024 17:03
Albert-str - did you can upload photo with фронт С333, С334, тыловые С335, С336 0,47uF assembled?


albert-strj a écrit:
Hello from Russia!
Sorry for the bad translation - used translate.google
translate.google.com/translate?hl=ru&sl=ru&..833874&sandbox=1
Disassembled completely amplituner Cabasse that we have:
the processor M30879FLAGP (M32C)
audio SAF7730HV/317
pre-amplifier (op-amp) main (4ch) NJM2060, center/subwoofer NJM4558
Amplifiers:
main (4 channel) TDA8592J (maximum 45-50W x 4Ch, about 21W at minimal distortion), the Central channel TDA7396 (maximum 40-45W, about 19W with minimal distortion).
the differential output on the subwoofer through the NJM4556.
Studied a little diagram:
Subwoofer output - the output is. The signal on the block enable external amplifier is missing, but the clip settings include the desired option and the enable signal of the external amplifier on the block appears.
Began to search for the reason why cabasse produces poor sound. Desoldering pre-amplifier (op-amp) on NJM2060, measured parameters of parts modeled scheme in Multisim. The simulation showed that the frequency response is almost flat, slightly swamped at the edge of the sound range, a bit phase scrolls (about 60 degrees) but all within reason. It turns out mainly in response to the signals on front/back/center/subwoofer, audio controls (Datasheet not found).
Began to look further found that food shelter and "average" little point "floats" on the frequency of the signal so much "floating" power supply ic. Check capacitors on nutrition showed that 2 (C514 - 3300uF/16V and C352 - 1000uF/16V) running on power ic has lost about 10% of its capacity, the rest in norm. Replaced both on 3300uF/16V so-called Low ESR with temperatures up to 105°C (less impossible, radiator power ic in an outdoor environment under load is heated to 65-70°C, in a closed variant of 80°C, the capacitors are inside the radiator and well-warmed up, so old already "dry") and additionally hung in parallel 0.1 μf. Also increased the capacitors on the power of the OS, +9V, native is MC parallel soldered on another 100uF/25V Low ESR (established in the area IS303 - njm4556), the average point at the shelter (about +5 V) native (C337) is 10uf, soldered in parallel of the same capacity. Soldered power +9V and +5V blocking capacitance 0.1 µf directly at the feet of the existing OS.
Tests have shown, amplituner started producing good sound (in the doorway native speakers stopped wheezing (in the settings of the bass made +2, high +1, balance before/ass move one back, LOUD, the sound is clear, deep, appeared on the scene and soft bass at high volumes the bass hits you in the stomach :). Connect a separate subwoofer showed the need exists. (if it is reasonable to listen to music). The plans were changing the speakers in the doors for a better - but, over time, to change change your mind, native cabasse (Panasonic) good...
Later, he added another 2200uF/16V Low ESR capacitor on the power supply IC with a blocking 0.1 µf (deleted blocking C515, was installed in his place 2200uF/16V, with the reverse side of the card pipav parallel remote blocking capacitor C515). The total capacity is obtained cf. Replaced bushing capacitors 0.22µf (front C333, C334, rear C335, C336) going to the inputs of the main power IC, 0.47uF. The sound of the bass became more intense, up almost to maximum volume, "dirt" in no sound.
Thinking to increase the power output stage to 17V with a simultaneous increase in the area of the radiator - this will increase not distorted (at minimal distortion) power up to 30-32 watts at 4ohm (c 65-68 W maximum power).
clic pour agrandir clic pour agrandir clic pour agrandir clic pour agrandir

ps
translate.google.com/translate?hl=ru&sl=ru&..196404&sandbox=1


Sauter vers: