Accueil / Technique [Electronique-Electrique]

[Scénic II] Montage entrée aux pour lecteur mp3 sur autoradio tunerlist

Bonjour à tous,

Pour ceux que ça intéresse (je n'ai vu cette manip nulle part):
une entrée AUX sur un jack stéréo, avec un son d'une bonne qualité, et pas cher (mais plus de place pour lecteur CD et il faut s'y connaître en soudures...)
clic pour agrandir

Comme c'est le forum le plus actif que j'ai trouvé sur ces modifs, je me suis dit que j'allais poster ma modif.

Explications
Il n'y a pas d'entrée exploitable directement sur le processeur audio (un SAA7708H):
- la FM arrive encore modulée
- le CD sort en numérique (format SPDIF), comme le chargeur externe qu'utilise les fabricants de kits d'adaptation externes
- la radio AM... c'est du mono, pas top qualité
En plus, la commutation des sources se fait en numérique par un bus I2C, tout contrôlé directement par le microproc. de la carte.
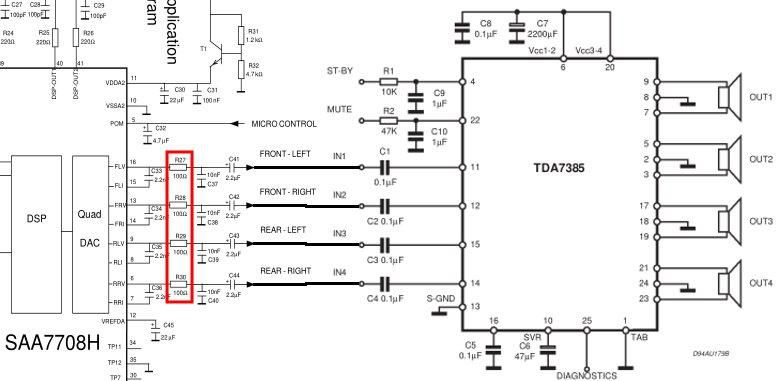
Voilà la doc du compo pour comprendre:
clic pour agrandir

Donc j'ai attaqué le côté puissance. J'ai intercalé un commutateur (2 relais bistables 12V) entre la sortie du proc audio et l'entrée de l'ampli de puissance. Pour ça, j'ai fait sauter les résistances entourées en rouge:
clic pour agrandir

Je pourrai détailler si d'autres veulent le faire mais, à l'intérieur, ça ressemble à ça:
clic pour agrandir

fifi
Dernière édition par jofi le Dim 13 Avr, 2014 10:04; édité 3 fois
j2c
Membre d'honneur
Message Dim 13 Avr, 2014 12:04
Purée, bien vue :) ça fait plaisir un topic comme ça :)

Question, la gestion de volume se fait sur la partie ampli donc.

C'est bien vu ça ;)

Je suppose qu'on peut suivre le même principe pour sortir du poste 2 lignes en haute impédances pour attaquer un autre ampli.

Tu as pensé à binder les relais avec un cage pour éviter les interférences ?


Une idée pour se passer du switch : utiliser une prise jack qui comporte déjà un dispositif de déconnexion. ce qui te permet de te passer de la partie interrupteur + relayage :)
_________________
Megane 3 TCE
Scenic 3 DCI
Kangoo 3 TCE
https://j2c.org
Planète Renault, on y vient pour l'info, on y reste pour les potos
Pour info, la gestion du volume est faite par le proc audio, l'ampli de puissance a un gain fixe. Quand on est sur l'entrée AUX, il faut utiliser le réglage de volume de l'appareil externe. Par chance, les niveaux tombent bien.

Pas de souci d'interférences: les liaisons sont bien trop courtes (à peine l'épaisseur de l'autoradio) et, en plus, les relais ne sont alimentées qu'au moment de la commutation (bistable). Le câble qui vient du jack est blindé, mais par hasard (récup). Voilà la carte fixée:
clic pour agrandir
Après, j'ai remis le capot métallique d'origine avec une feuille en plastique isolant à cet endroit pour éviter les courts-circuits.

Impossible d'utiliser un jack avec contact (j'y ai pensé au début): le jack est stéréo (2 voies: gauche-droite), mais il faut couper 4 voies (avant/arrière-gauche/droite).
Donc j'ai utilisé 2 relais à 2 inverseurs:
- quand on est sur la position AUX, avant et arrière reçoivent le même signal (et oui, plus de fader, dommage!) [fils verts sur la photo]
- sur l'autre position, on retrouve le circuit d'avant et on peut écouter la radio normalement, avec réglage du volume, télécommande, afficheur... [fils blancs sur la photo]

Le seul truc gênant est un "plop" à la commutation mais je ne vois pas comment le supprimer simplement (sans couper des pistes autour de l'ampli pour le passer en mode MUTE). Le MUTE de la télécommande est un simple passage à 0 du volume, ce n'est pas une coupure de l'ampli, donc ce n'est pas une solution.

L'autre amélioration, esthétique, qu'on m'a suggérée, aurait été de détourner le bouton EJECT pour faire la commutation puisqu'il ne sert plus à rien, mais ça complique la chose... (j'ai oublié de dire, en débranchant le lecteur CD, on a juste 2 sources en appuyant sur SRC: FM et AM, l'autoradio ne propose plus le CD)
Dernière édition par jofi le Dim 13 Avr, 2014 21:04; édité 1 fois
j2c
Membre d'honneur
Message Lun 14 Avr, 2014 06:04
mais dis voir.. j'avais pas capté, que tu avais viré le lecteur CD :euh:

Dans ce cas, en reprenant le schéma du haut, on voit "CD_A".. tu peux pas te brancher là dessus ? ou sur l'entrée tape (si tu la retrouves ?)
_________________
Megane 3 TCE
Scenic 3 DCI
Kangoo 3 TCE
https://j2c.org
Planète Renault, on y vient pour l'info, on y reste pour les potos
Bonjour j2c,

Je vois qu'il y en a un qui suit...
Effectivement CD viré -> l'autoradio ne propose plus la source CD.

Et pour répondre à la question:
- l'entrée CD_A (analogique) n'est pas câblée sur la carte
- idem pour TAPE (pas de lecteur K7, logique!)
donc pas moyen de basculer sur ces sources (ou il faudrait pirater la liaison I2C entre le microcontrôleur et le proc audio, la commutation des sources se faisant par I2C)

Bonne soirée
Message Mer 01 Jan, 2020 20:01
Je déterre le Topic ce tuto m’intéresse grandement. Tu peux me donner plus d’infos sur ton montage stp ?


Sauter vers: